Home Assistant集成KNX+xiaomi home + HomeKit实现小爱同学+Siri语音控制
需求
新家开放商使用KNX智能家居系统,不能语音控制,想到Home Assistant集成KNX+米家+HomeKit,最终通过小爱同学和Siri进行语音控制。这套方案能彻底打破不同智能家居生态间的壁垒。
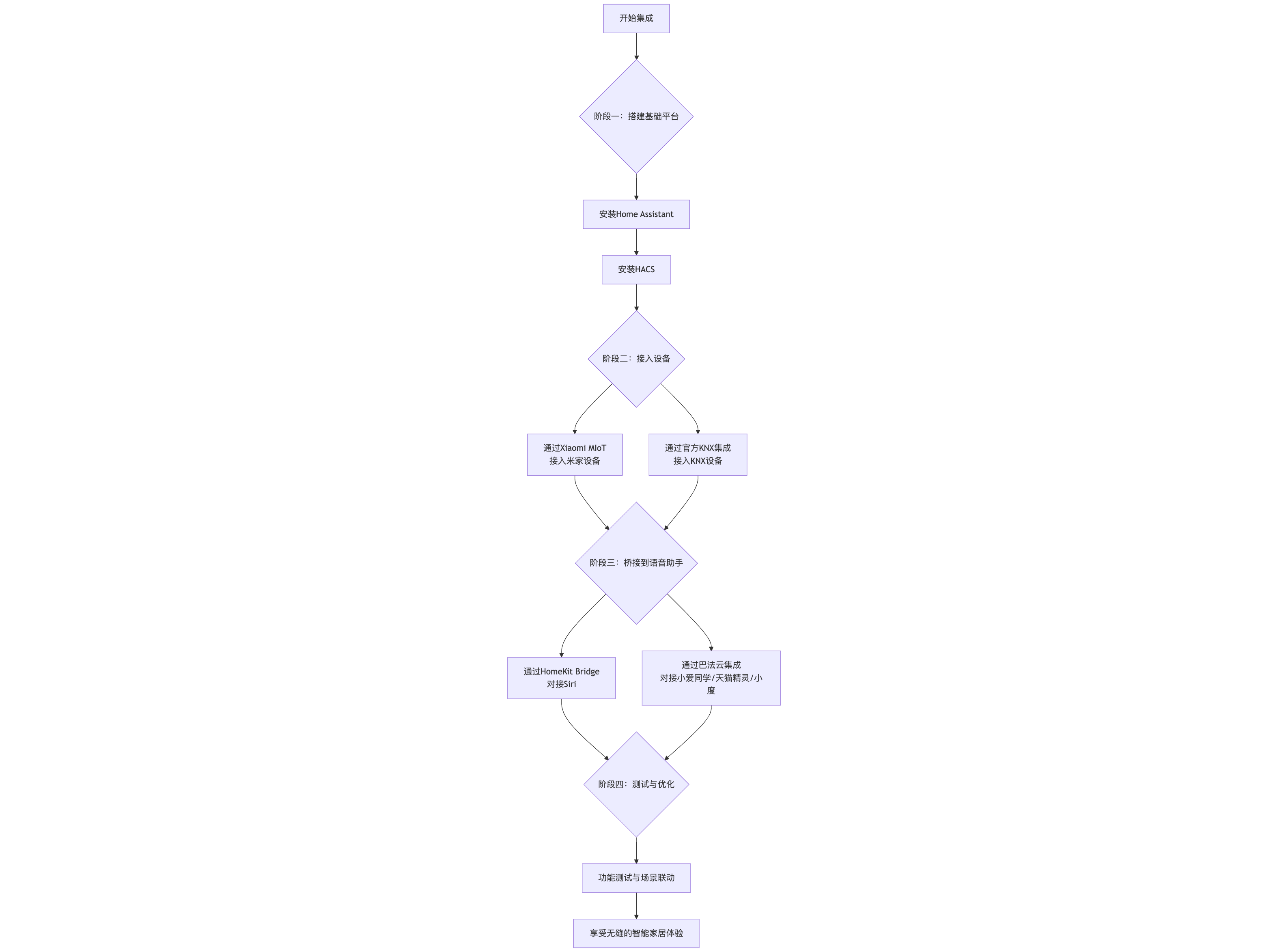
以下流程图清晰地展示了实现这一目标的四个关键阶段,您可以根据它来规划整个设置过程。
接下来,将分步详解每个环节的具体操作。
阶段一:搭建基础平台
安装并配置Home Assistant
Home Assistant是整个智能系统的核心大脑。- 安装方式:推荐在虚拟机(如VMware、Proxmox)或NAS的Docker容器中安装,这样可以获得更完整的功能体验,避免Docker方式可能存在的某些限制9。
- 基础配置:安装完成后,通过浏览器访问您服务器的IP地址加上端口8123(例如:http://192.168.1.100:8123)进行初始化设置。
安装HACS
HACS是一个强大的第三方商店,可以方便地安装很多非官方集成的插件。安装方法:
方法1️⃣: 使用命令安装
- 在Home Assistant的“配置” -> “加载项”中,安装“Terminal & SSH”插件。
- 通过SSH终端运行HACS一键安装命令。
1
2
3
wget -O - https://get.hacs.vip | bash
或1
2
3
curl -fsSL get.hacs.vip | bash方法2️⃣: 加载项安装器: https://hacs.vip/get-addon
- 需要HAOS或Supervised版本的HA
- 添加加载项仓库 https://gitee.com/hacs-china/addons
- 找到HACS极速版安装器并安装加载项
- 启动加载项并观察日志
- 重启HA
安装完成后重启Home Assistant,您将在侧边栏看到HACS的图标。
阶段二:接入设备
接入米家设备(Xiaomi Home)
通过小米官方提供的集成,可以稳定地将米家设备接入Home Assistant。- 安装集成:在HACS中,手动添加自定义仓库(Repository),地址为https://github.com/XiaoMi/ha_xiaomi_home.git,类别(Category)选择“Integration”。然后在HACS的“集成”页面中找到“Xiaomi Home”并下载安装。
- 配置账号:
- 重启Home Assistant后,进入“配置” -> “设备与服务” -> “添加集成”。
- 搜索“Xiaomi Home”,使用您的小米账号登录。
- 选择您要同步的“家庭”和设备,提交即可。您米家账号下的设备就会出现在Home Assistant的概览页面上。
接入KNX设备
KNX是专业的楼宇自动化标准,Home Assistant提供了官方集成支持。- 前提条件:您需要知道KNX/IP网关的本地IP地址,并最好有ETS工程文件以了解设备的组地址。
- 添加集成:
- 进入“配置” -> “设备与服务” -> “添加集成”,搜索“KNX”。
- 在主机地址栏填写您的KNX/IP网关的IP地址。
- 配置设备: 通常需要在configuration.yaml文件或通过UI配置KNX的组地址。例如,配置一个KNX开关可能如下所示:
1
2
3
4
5
6
7
8
9
yaml
knx:
switch:
- name: "客厅主灯"
address: "1/1/1" # 控制开关的组地址
state_address: "1/1/2" # 状态反馈的组地址
修改配置后,务必检查配置并重启Home Assistant使更改生效。
阶段三:桥接到语音助手
接入Siri与Apple HomeKit
这是实现Siri控制最直接的方式。- 创建HomeKit桥接:
- 进入“配置” -> “设备与服务” -> “添加集成”,搜索“HomeKit Bridge”。
- 选择您想要暴露给Apple HomeKit的设备域(如light、switch等)或具体实体。
- 配对连接:
- 提交配置后,Home Assistant侧边栏的“通知”中会显示一个二维码。
- 打开iPhone/iPad上的“家庭”App,扫描此二维码,即可将Home Assistant中的所有选定设备添加到Apple HomeKit中。
- 远程控制:若需在外网控制家中设备,您需要一台常开的Apple TV、HomePod或iPad作为家庭中枢。
- 创建HomeKit桥接:
接入小爱同学
这里介绍通过第三方云服务(如巴法云)实现语音控制的方法。- 安装巴法云集成:将下载的bemfa插件文件夹放入Home Assistant配置目录下的custom_components文件夹中,然后重启Home Assistant。
- 配置巴法云:
在巴法云官网注册账号并获取私钥。 - 在Home Assistant中添加巴法云集成,填入私钥,并选择要同步的设备。
- 绑定音箱:
- 小爱同学:在米家App的“我的” -> “其他平台设备”中,添加“巴法云”并绑定账号。
阶段四:测试与优化
完成所有配置后,进行全面的测试至关重要。
- 基础功能测试:在Home Assistant的界面上手动操作每一个设备,确保开关、调光等功能正常。
- 语音控制测试:分别使用“嘿 Siri”和“小爱同学”等对设备进行语音指令测试,例如“Siri,打开客厅灯”或“小爱同学,关闭卧室窗帘”。
- 创建场景联动:利用Home Assistant强大的自动化功能,创建复杂的联动场景。例如,可以设置“观影模式”,一句语音指令即可同时关闭灯光、降下投影幕布、调整空调至适宜温度。
💡 重要提示与故障排除
网络稳定性:确保Home Assistant服务器和所有智能设备处于同一局域网内,并且网络连接稳定。
设备命名清晰:在Home Assistant中为设备设置清晰易懂的名称,这不仅便于管理,也有利于语音助手的准确识别。
问题排查:如果设备无法控制,首先检查Home Assistant的日志文件,其中通常会包含详细的错误信息。对于KNX设备,可以尝试在ETS软件中监视组地址通讯是否正常。
希望这份分享笔记能帮助您成功搭建起一个强大且自由的智能家居系统!